Page 111 - Coletânea e Genealogia da Família Baldissera
P. 111
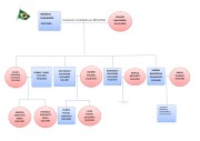
HORÁCIO SCHUVARTZ
15/6/1936
Casamento: Veranópolis em 29/12/1962
ZENAIDE BALDISSERA 01/11/1940
GABRIEL BALDISSERA SCHUVARTZ 2/5/1983
MARCONDES BALDISSERA SCHUVARTZ 9/10/1972
JOSÉ ANGELO BALDISSERA SCHUVARTZ 5/6/1967
ARTHUR MANFROI SCHUVARTZ 15/02/2015
VICENTE
POLESEL SCHUVARTZ 28/3/2006
ROJANE BALDISSERA SCHUVARTZ 23/1/1964
JULIANA
POLESEL 15/3/1972
MÔNICA MOLLINETT 25/9/1974
BRUNA MANFROI 26/8/1983
HERMES BASSO 9/10/1960 +8/10/2016
GABRIELA SCHUVARTZ BASSO 18/2/1987
MANUELA SCHUVARTZ BASSO 10/1/1993
LUIZA POLESEL SCHUVARTZ 15/9/2010

