Page 262 - Buku Paket Kelas 9 IPA semester 2
P. 262
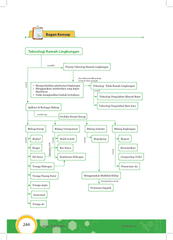
Bagan Konsep
Teknologi Ramah Lingkungan
memiliki
Prinsip Teknologi Ramah Lingkungan
jika tidak memiliki prinsip tersebut akan menjadi
• Memperhatikan pelestarian lingkungan
• Menggunakan sumberdaya yang dapat
diperbarui
• Tidak menghasilkan limbah berbahaya
Teknologi Tidak Ramah Lingkungan contoh
Teknologi Pengolahan Minyak Bumi Teknologi Pengolahan Batu bara
Aplikasi di Berbagai Bidang
mendorong
Bidang Energi
Biofuel
Biogas
Sel Surya
Tenaga Hidrogen Tenaga Pasang Surut Tenaga angin
Geotermal Tenaga air
Perilaku Hemat Energi
Bidang Transportasi
Bidang Industri
Biopulping
Menggunakan Makhluk Hidup
dimanfaatkan untuk
Pertanian Organik
Bidang lingkungan
Mobil Listrik
Bus Surya Kendaraan Hidrogen
Biopori Bioremediasi Composting Toilet
Pemurnian Air
244
Kelas IX SMP/MTs Semester 2
digunakan pada contoh
contoh
contoh contoh
contoh

