Page 26 - C:\Users\WS-NURSE01\Documents\Flip PDF Professional\tmp\
        P. 26
     23
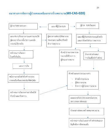
                    จ                   จ           (WI-CAS-020)
             ผู้ป่วย RUN นอกเวลำ                           แผนกที่ผู้ป่วย RUN                 ผู้ป่วย  RUN ในเวลำ
             แผนกต่ำงๆเขียนรำยงำนและรำยงำนให้          ผู้ตรวจกำรส่งเวรให้พยำบำล         แผนกที่ผู้ป่วยRUNรำยงำนหัวหน้ำ
             ผู้ตรวจกำรในเวรนั้นๆทรำบและส่ง            ประสำนควำมเสี่ยง/หัวหน้ำ          แผนก/หัวหน้ำฝ่ำยกำรพยำบำล
             รำยงำนให้กำรเงิน                          ฝ่ำยกำรพยำบำล                     รับทรำบ
             พนักงำนกำรเงินออก                                        หัวหน้ำฝ่ำยกำรพยำบำล
                                                                                                 น ำเอกสำรส่งแผนก
             ใบเสร็จรับเงิน                                           รำยงำนให้รักษำกำร          กำรเงินเพอท ำค้ำงช ำระ
                                                                                                          ื่
                                                                      ผู้อ ำนวยกำรทรำบ
                         แผนกกำรเงิน
                                                                               หัวหน้ำแผนกรวบรวมเอกสำร
            พนักงำนกำรเงินท ำค้ำงช ำระกรอก
            รำยละเอียดในแบบฟอร์ม FM-CAS-                                           -  หัวหน้ำฝ่ำยลงนำม
            025                                                                    -  ผู้จัดกำรลงนำม
                                                                                   -  รักษำกำรผู้อ ำนวยกำรลงนำม
             พนักงำนกำรเงินรำยงำนผ่ำนไลน์ให้
             หัวหน้ำแผนกรับทรำบ
                                                                                 แผนกกำรเงินSCAN เอกสำรในระบบ
                                                                                 DR.COMBI รหัส9600
                                                                                 น ำเอกสำรส่งทนำยท ำจดหมำยทวงถำม
                                                                                 พนักงำนกำรเงินน ำเอกสำรค้ำงช ำระส่งแผนก
                                                                                 บัญชีหลังจำกติดตำมแล้ว
     	
