Page 43 - 8. FIKIH_MTs_KELAS_VIII_KSKK_2020_Kamimadrasah
P. 43
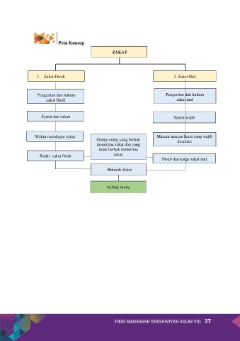
ZAKAT
1. Zakat Fitrah 2. Zakat Mal
Pengertian dan hukum Pengertian dan hukum
zakat fitrah zakat mal
Syarat dan rukun Syarat wajib
Waktu membayar zakat Macam-macam harta yang wajib
Orang-orang yang berhak dizakati:
menerima zaka t dan yang
tidak berhak menerima
Kadar zakat fitrah zakat.
Nisab dan kadar zakat mal
Hikmah Zakat
Akhlak mulia
FIKIH MADRASAH TSANAWIYAH KELAS VIII 27

