Page 390 - 2006 HARLEY FLSTCI SERVICE MANUAL
P. 390
SECURITY
OPTIONAL
SIREN
GROUND
POWER
SIGNAL
[142A]
COPPER
[142B]
2
3
1
STUD
BK
LGN/BN
BN/GY
BK
[33A]
V
(REAR VIEW)
IGNITION
BAND
BK
RED
SWITCH
A
B
I
R
[33B]
BK
R/BK
R/GY
R
BATTERY
BK
R/GY
R
[62B]
[64B]
R/BK
[128B]
RELAY
R
H
START
J
15A
15A
15A
BATTERY
86
ACCY
S
85
IGN
STARTER
30
[128A]
87A
87
P
G
I
TN/GN
GY
BN/GY
O/W
[31A]
1
BK
2
SIGNALS
PAGE 2
FRONT
BN
TURN
3
TO
4
5
BK
V
6
BK
BK
101112
RESET RETURN
89
FUEL LEVEL
RESET SOURCE
7
BK
GROUND
123456
ACCESSORY
O/W
BN/GY
BATTERY
BN/V
SECURITY LP
[10B] BN BK [7A] BK 8 7 6 5 4 3 12 3 3 2 1 2 1 W/BK 1 1 TO REAR BN/GY 2 2 LIGHTING [GND3 ] 3 3 [GND1&2] PAGE 2 4 4 BK 5 5 COMPONENTS LOCATED UNDER SEAT 6 6 7 7 INSTRUMENTS P&A ACC SPARE START RELAY EMPTY A B A B C D E F 8 8 15A 15A C E 9 9 IGNITION BATTERY EMPTY EMPTY PIN CONNECTOR I K G I K G H J L H 15A 15A (A side) 10 10 LIGHTS ACCESSORIES HEADLAMP EMPTY Q P R S T U 11 11 M O P R S U M O 15A 15A 15A SOCKET CONNECTOR 12 12 L
LGN/V
SERIAL DATA
IGNITION
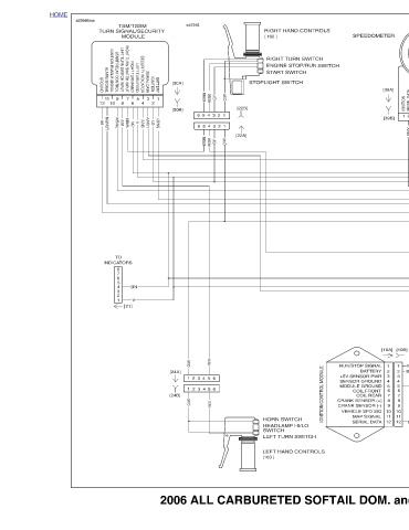
SPEEDOMETER [10A] RUN/STOP SIGNAL BATTERY +5V SENSOR PWR SENSOR GROUND MODULE GROUND COIL FRONT COIL REAR CRANK SENSOR (+) CRANK SENSOR (-) VEHICLE SPD SIG MAP SIGNAL SERIAL DATA
[39A]
[39B]
RIGHT HAND CONTROLS [162 ] RIGHT TURN SWITCH ENGINE STOP/RUN SWITCH START SWITCH STOPLIGHT SWITCH HORN SWITCH IGNITION CONTROL MODULE HEADLAMP HI/LO SWITCH LEFT TURN SWITCH LEFT HAND CONTROLS
[22B] [22A] [163 ]
1 1 O/W
O/W
2 2
3 3 GY 6 6
GY
4 4 W/BK W/V 5 5 W/V
W/BK
5 6 5 6 W/BN 4 34
W/BN
sd0048 O/W 23 1 12 O/W
[30A] 1 [30B] BN/GY [24A] [24B]
TURN SIGNAL/SECURITY RIGHT TURN SWITCH INPUT 7 W/BN [ 21]
BATTERY
IGNITION
SERIAL DATA
TSM/TSSM MODULE SECURITY INDICATOR 3 5 2 4 6 V GY BN LGN/V BN/V BN V
LEFT TURN FEED
RIGHT TURN FEED
LEFT TURN SWITCH INPUT 9 11 8 10 W/V TN/GN LGN/BN TO INDICATORS 8 7 6 5 4 3 2 1
START RELAY CONTROL
IGNITION ENABLE SIGNAL
ALARM SIGNAL
sd0048xxx GROUND 12 BK
HOME

