Page 8 - Sistem Peredaran Darah Manusia
P. 8
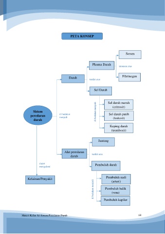
PETA KONSEP
Serum
Plasma Darah
tersusun atas
Darah Fibrinogen
terdiri atas
Sel Darah
(eritrosit)
Sistem di bedakan menjadi Sel darah merah
peredaran di bedakan Sel darah putih
menjadi
darah (leukosit)
Keping darah
(trombosit)
Jantung
Alat peredaran
darah terdiri atas
dapat Pembuluh darah
mengalami
Kelainan/Penyakit Pembuluh nadi
di bedakan menjadi Pembuluh balik
(arteri)
(vena)
Pembuluh kapiler
Materi Kelas XI Sistem Peredaran Darah vii

