Page 224 - IPA kls 8
P. 224
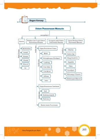
Bagan Konsep
Sistem Pencernaan Manusia
mempelajari
Struktur dan Fungsi Sistem Gangguan pada Sistem Upaya Menjaga Sistem
Nutrisi
Pencernaan Manusia Pencernaan Manusia Pencernaan Manusia
Karbohidrat terdiri atas Organ Pencernaan Utama misalnya Obesitas
dapat berupa Protein Mulut Karies Gigi
Lemak
terdiri atas Lambung Hepatitis
Vitamin Kerongkongan (Esofagus) Maag (Gastritis)
Mineral Diare
Air Usus Halus
Konstipasi
Usus Besar
Kekurangan Vitamin
Rektum
Kekurangan Mineral
Anus
Organ Pencernaan Tambahan
Hati
terdiri atas Pankreas
Kantung empedu
Enzim-enzim Pencernaan
203
Ilmu Pengetahuan Alam

