Page 6 - E-Modul Model CinQASE Materi Gelombang Mekanik (Revisi2)
P. 6
E-Modul Model CinQASE Kelas XI KD 3.8
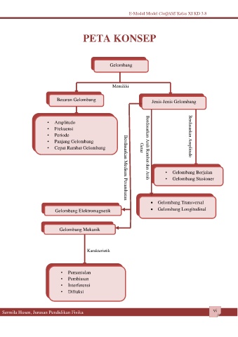
PETA KONSEP
Gelombang
Memiliki
Besaran Gelombang Jenis-Jenis Gelombang
• Amplitudo
• Frekuensi
• Periode Berdasarkan Amplitudo
• Panjang Gelombang
• Cepat Rambat Gelombang Getar Berdasarkan Arah Rambat dan Arah
• Gelombang Berjalan
• Gelombang Stasioner
Gelombang Transversal
Berdasarkan Medium Perambatan
Gelombang Elektromagnetik Gelombang Longitudinal
Gelombang Mekanik
Karakteristik
• Pemantulan
• Pembiasan
• Interferensi
• Difraksi
Sermila Husen, Jurusan Pendidikan Fisika vi

