Page 88 - Pedoman_SMS_rev.1_pmsol_Neat
P. 88
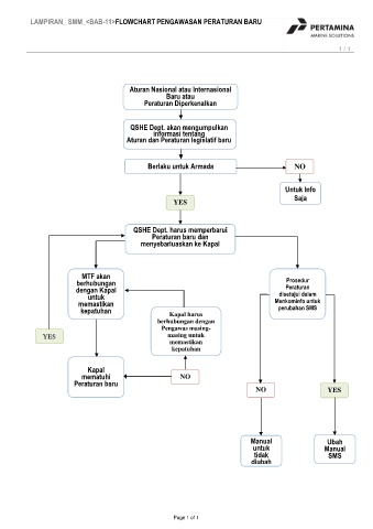
LAMPIRAN_ SMM_<BAB-11>FLOWCHART PENGAWASAN PERATURAN BARU
1 / 1
Aturan Nasional atau Internasional
Baru atau
Peraturan Diperkenalkan
QSHE Dept. akan mengumpulkan
informasi tentang
Aturan dan Peraturan legislatif baru
Berlaku untuk Armada NO
Untuk Info
Saja
YES
QSHE Dept. harus memperbarui
Peraturan baru dan
menyebarluaskan ke Kapal
MTF akan
Prosedur
berhubungan Peraturan
dengan Kapal
disetujui dalam
untuk Menkominfo untuk
memastikan perubahan SMS
kepatuhan
Kapal harus
berhubungan dengan
Pengawas masing-
YES masing untuk
memastikan
kepatuhan
Kapal
mematuhi NO
Peraturan baru
NO YES
Manual Ubah
untuk Manual
tidak SMS
diubah
Page 1 of 1

