Page 12 - Area 5 Extension
P. 12
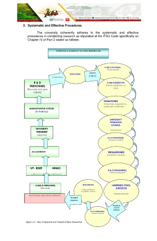
3. Systematic and Effective Procedures
The university coherently adheres to the systematic and effective
procedures in conducting research as stipulated at the IFSU Code specifically on
Chapter IV of Part 3 stated as follows:
APPROVAL & CONDUCT OF NEW RESEARCHES
R AND D PERSONNEL
Submits Checks format
RESEARCHER proposal
For implementation
R & D R AND D DIRECTOR
PERSONNEL Reviews significance of
(Records and give study
copies)
RESEARCHER
Incorporates suggestions &
ADMINISTRATIVE OFFICER submit with PowerPoint
(notarizes)
UNIVERSITY
RESEARCH
COUNCIL
UNIVERSITY Review proposal
PRESIDENT
(approves)
R & D PERSONNEL
Summarizes comments
ACCOUNTANT
RESEARCHER
Incorporates corrections
Availability of funds
VP- RDET HRMO
R & D PERSONNEL
Checks incorporation
witnesses witnesses
R AND D PERSONNEL RESEARCHER HARRDEC POOL
(Records) EXPERTS
Finalizes proposal &
accomplishes contracts
Evaluates proposals
PROFESSIONAL AND LABOR CONTRACTS
Accepted
proposals
Accepted &
rejected
proposals
R & D PERSONNEL
Summarizes comments
Figure 3.2. Flow of Approval and Conduct of New Researches

