Page 6 - E-MODUL EKSKRESI_Neat
P. 6

Modul Biologi Kelas XI KD
                    3.9

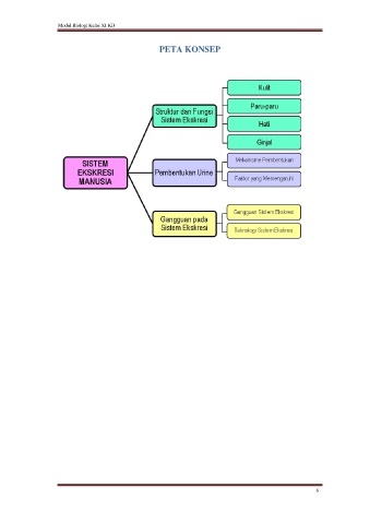
                                                    PETA KONSEP





















































































                                                                                                       6
   1   2   3   4   5   6   7   8   9   10   11