Page 278 - KM Matematika-BS-KLS-VIII-Baru_Neat
P. 278

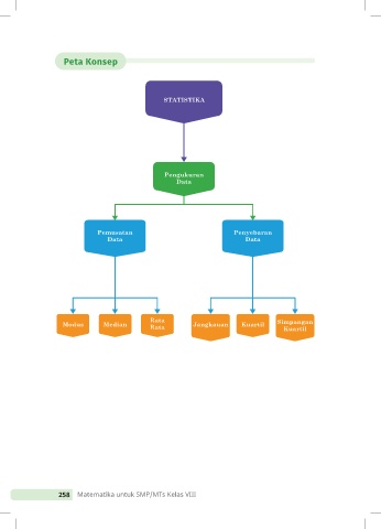
Peta Konsep






                                                STATISTIKA











                                                Pengukuran
                                                    Data







                             Pemusatan                              Penyebaran
                                Data                                   Data













                                            Rata
                   Modus       Median                   Jangkauan     Kuartil   Simpangan
                                            Rata                                  Kuartil



























                  258  Matematika untuk SMP/MTs Kelas VIII
   273   274   275   276   277   278   279   280   281   282   283