Basic HTML Version
Table of Contents
View Full Version
Page 6 - E-MODUL
P. 6
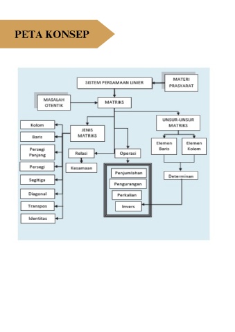
PETA KONSEP
1
2
3
4
5
6
7
8
9
10
11