Page 5 - Modul Kimia Kelas X KD 3.2
P. 5

Modul  Kimia Kelas X KD 3.2


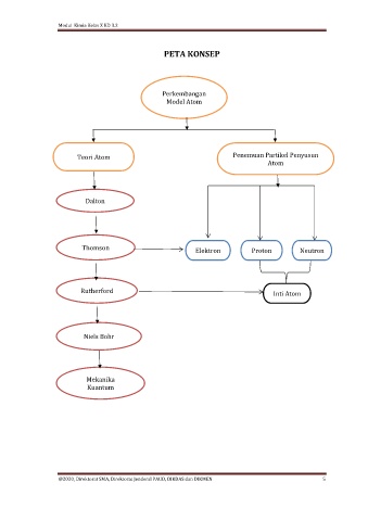
                                                      PETA KONSEP




                                                     Perkembangan

                                                       Model Atom







                          Teori Atom                                        Penemuan Partikel Penyusun
                                                                                        Atom



                             Dalton





                            Thomson                               Elektron        Proton          Neutron





                           Rutherford                                                    Inti Atom




                            Niels Bohr





                             Mekanika
                             Kuantum















                    @2020, Direktorat SMA, Direktorat Jenderal PAUD, DIKDAS dan DIKMEN                   5
   1   2   3   4   5   6   7   8   9   10