Basic HTML Version
Table of Contents
View Full Version
Page 187 - คำอธิบายการใช้วิธีพิจารณาคดีทางอิเล็กทรอนิกส์
P. 187
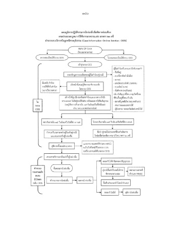
๑๘๐
182
183
184
185
186
187
188
189
190
191
192