Page 2331 - Foton Workshop Manual - Aumark (BJ1099)
P. 2331
DIAGNOSIS-HORN SYSTEM 62-279
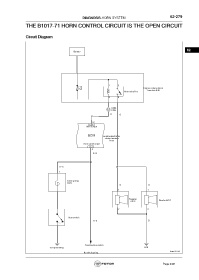
THE B1017-71 HORN CONTROL CIRCUIT IS THE OPEN CIRCUIT
Circuit Diagram
62
Battery
1 3
F19
15A Engine compartment
fuse boxA40
Horn relay R13
2 5
A304
18
C204
R G
18
C75
Horn output
BCM Engine electronic
control module
C 035
Horn switch input
C57
5
RB-
RB-
1
Clock spring
C009
G G
1 1
Tweeter
A018 Woofer A017
2 2
Horn switch
RB- B
Combination switch
Self grounding A25
fuwx62752
No clock spring
Page 2331

