Page 8 - E-LKPD PBL LARUTAN PENYANGGA untuk Guru
P. 8
E-LKPD Problem Based Learning
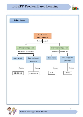
H. Peta Konsep
LARUTAN
PENYANGGA
Terbagi menjadi
Larutan penyangga asam Larutan penyangga basa
Komponen penyusunnya Komponen penyusunnya
Basa lemah Basa konjugasi/
Asa m lemah Basa konjugasi/
garamnya garamnya
Contoh Contoh Contoh Contoh
CH 3COOH CH 3COONa NH 3 NH 4Cl
vii
Larutan Penyangga Kelas XI SMA

