Page 11 - Modul elektronik kimia SMK
P. 11
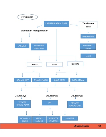
Peta Konsep
PETA KONSEP
LARUTAN ASAM BASA Teori Asam
Basa
dibedakan menggunakan
ARRHENIUS
LAKMUS INDIKATOR BRONSTED
ASAM BASA LOWRY
Lewis
ASAM BASA NETRAL
ASAM KUAT ASAM LEMAH BASA KUAT BASA LEMAH
Ukurannya Ukurannya Ukurannya
TETAPAN pH TETAPAN
IONISASI ASAM
IONISASI BASA
INDIKATOR KERTAS INDIKATOR pH METER
ALAMI LAKMUS UNIVERSAL
LARUTAN ASAM BASA 10 10
Asam Basa

