Page 8 - E-LKPD HK Newton_Neat
P. 8

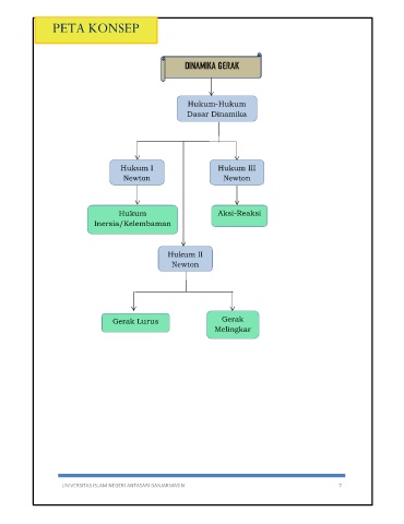
PETA KONSEP





                                                         DINAMIKA GERAK





                                                          Hukum-Hukum
                                                          Dasar Dinamika








                                      Hukum I                      Hukum III
                                      Newton                         Newton





                                     Hukum                         Aksi-Reaksi
                              Inersia/Kelembaman



                                                    Hukum II
                                                     Newton









                                   Gerak Lurus                      Gerak
                                                                  Melingkar




























                    UNIVERSITAS ISLAM NEGERI ANTASARI BANJARMASIN                                       7
   3   4   5   6   7   8   9   10   11   12   13