Page 6 - INDUKSI ELEKTROMAGNETIK
P. 6
INDUKSI ELEKTROMAGNETIK
DENGAN PROBLEM BASED LEARNING
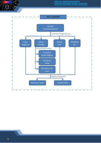
PETA KONSEP
INDUKSI
ELEKTROMAGNETIK
berkaitan dengan konsep
Fluks Hukum Hukum Induktansi
Magnetik Faraday Lenz Diri
menjelaskan terkait:
Perubahan
Medan Magnet
Perubahan
Sudut
Perubahan Luas
Loop
diaplikasikan pada:
Generator Listrik Transformator
v

