Basic HTML Version
Table of Contents
View Full Version
Page 40 - Daftar Isi
P. 40
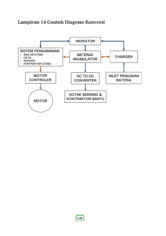
Lampiran 14 Contoh Diagram Konversi
35
36
37
38
39
40