Basic HTML Version
Table of Contents
View Full Version
Page 14 - Annual Report 2019
P. 14
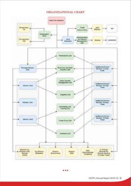
ORGANISATIONAL CHART DIRECTOR GENERAL DGTR | Annual Report 2018-19 | 6
9
10
11
12
13
14
15
16
17
18
19