Page 47 - E-modul Produksi Pengolahan Komoditas Perkebunan dan Herbal_Neat
P. 47

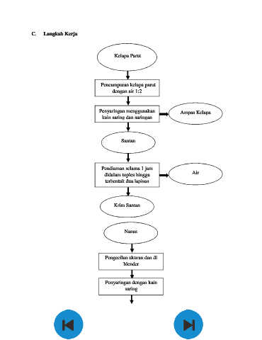
C.    Langkah Kerja



                                                      Kelapa Parut






                                               FPencampuran kelapa parut
                                                     dengan air 1:2



                                               Penyaringan menggunakan               Ampas Kelapa
                                                 kain saring dan saringan




                                                          Santan





                                                Pendiaman selama 1 jam

                                                  didalam toples hingga                    Air
                                                  terbentuk dua lapisan




                                                      Krim Santan





                                                           Nanas





                                                  Pengecilan ukuran dan di
                                                          blender




                                                  Penyaringan dengan kain
                                                           saring
   42   43   44   45   46   47   48   49   50   51   52