Basic HTML Version
Table of Contents
View Full Version
Page 296 - INTEGRADORA II
P. 296
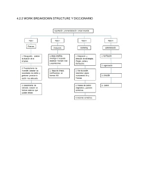
4.2.2 WORK BREAKDOWN STRUCTURE Y DICCIONARIO
291
292
293
294
295
296
297
298
299
300
301