Page 43 - อบรม
P. 43

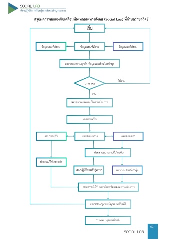
สรุปผลการทดลองขับเคลื่อนห้องทดลองทางสังคม (Social Lap) ที่ต าบลราชสถิตย์





















































                                                                                                           42
   38   39   40   41   42   43   44