Page 8 - Modul Elektronik Ekosistem
P. 8
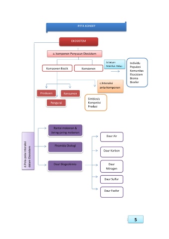
PETA KONSEP
EKOSISTEM
a. komponen Penyusun Ekosistem
b.Satuan Individu
Makhluk Hidup Populasi
Komponen Biotik Komponen
Komunitas
Abiotik
Ekosistem
Bioma
c.Interaksi Biosfer
antarkomponen
Produsen Konsumen cc
Simbiosis
Pengurai Kompetisi
Predasi
Rantai makanan &
Jaring-jaring makanan
Daur Air
d.Pola-pola Interaksi dalam Ekosistem Piramida Ekologi Daur Karbon
Daur Biogeokimia
Daur
Nitrogen
Daur Sulfur
Daur Fosfor

