Page 39 - (ร่าง)แผนตอบโต้
P. 39
38
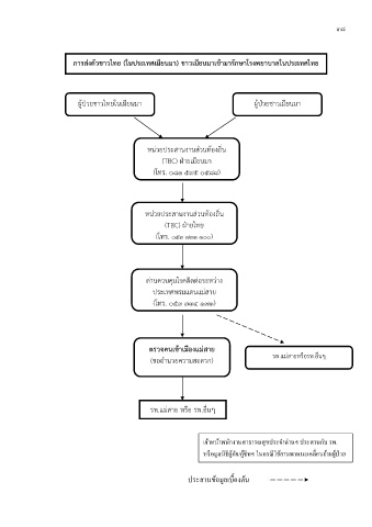
การส่งตัวชาวไทย (ในประเทศเมียนมา) ชาวเมียนมาเข้ามารักษาโรงพยาบาลในประเทศไทย
ผู้ปุวยชาวไทยในเมียนมา ผู้ปุวยชาวเมียนมา
หน่วยประสานงานส่วนท้องถิ่น
(TBC) ฝุายเมียนมา
(โทร. ๐81 595 0588)
หน่วยประสานงานส่วนท้องถิ่น
(TBC) ฝุายไทย
(โทร. 053 733 100)
ด่านควบคุมโรคติดต่อระหว่าง
ประเทศพรมแดนแม่สาย
(โทร. ๐๕๓ ๗๓๔ ๑๗๑)
ตรวจคนเข้าเมืองแม่สาย
(ขออ านวยความสะดวก) รพ.แม่สายหรือรพ.อื่นๆ
รพ.แม่สาย หรือ รพ.อื่นๆ
เจ้าหน้าพนักงานสาธารณสุขประจ าด่านฯ ประสานกับ รพ.
หรือมูลนิธิกู้ภัย/กู้ชีพฯ ในกรณีใช้ยานพาหนะเคลื่อนย้ายผู้ป่วย
ประสานข้อมูลเบื้องต้น

