Page 125 - SOP-uinsa
        P. 125
     Standar Operasional Prosedur      UIN Sunan Ampel Surabaya
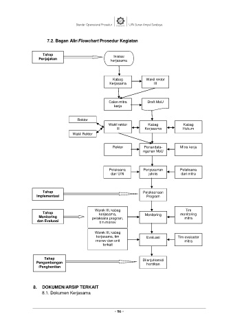
                         7.2. Bagan Alir/Flowchart Prosedur Kegiatan
                       Tahap                               Inisiasi
                     Penjajakan                           kerjasama
                                                           Kabag            Wakil rektor
                                                         Kerjasama              III
                                                         Calon mitra        Draft MoU
                                                           kerja
                                         Rektor
                                                         Wakil rektor        Kabag             Kabag
                                                             III           Kerjasama          Hukum
                                      Wakil Rektor
                                                           Rektor          Penandata-        Mitra kerja
                                                                          nganan MoU
                                                         Pelaksana        Penyusunan         Pelaksana
                                                          dari UIN           juknis           dari mitra
                       Tahap                                              Pelaksanaan
                    Implementasi                                            Program
                                                  Warek III, kabag                              Tim
                       Tahap                        kerjasama,                               monitoring
                     Monitoring                 pelaksana program,         Monitoring          mitra
                    dan Evaluasi                    tim monev
                                                  Warek III, kabag
                                                  kerjasama, tim            Evaluasi        Tim evaluator
                                                  monev dan unit                               mitra
                                                      terkait
                        Tahap                                             Dilanjutkan/di
                    Pengembangan                                            hentikan
                     /Penghentian
                  8.  DOKUMEN/ARSIP TERKAIT
                       8.1. Dokumen Kerjasama
                                                            - 116 -
     	
