Page 11 - E-Modul SPLD Kelas VIII
P. 11

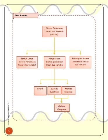
Peta Konsep




                                                     Sistem Persamaan


                                                    Linear Dua Variable
                                                          (SPLDV)











                         Bentuk Umum                    Penyelesaian               Penerapan Sistem
                      Sistem Persamaan               Sistem persamaan              persamaan linear

                      linear dua variabel            linear dua variabel              dua variabel











                                           Grafik          Metode          Metode

                                                         Substitusi       Eliminasi





           SPLDV |  Matematika kelas VIII                         Campuran
                                                                   Metode
















          5
   6   7   8   9   10   11   12   13   14   15   16