Page 7 - bahan ajar STEM materi minyak bumi_apk
P. 7
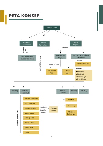
PETA KONSEP
Minyak Bumi
Asal Mula Proses Dampak
Minyak Bumi Pemisahaan contohnya Negatif
terbentuk dari
Fosil Tumbuhan & Pencemaran Habisnya Ketersediaan
Hewan Jutaan Tahun Udara Bahan Bakar
terdiri dari beberapa tahap solusinya
Energi Alternatif
terdapat peristiwa contohnya
Efek Rumah Hujan • Biomassa
Kaca
Asam
• Biodiesel
• Energi Surya
• Energi Angin
Desalting Destilasi Proses Treating Blending
Bertingkat Konversi
Gas-Gas Petroleum Cracking
Eter Petroleum terdiri dari Reforming
Bensin (Gasoline) mutu bensin Bilangan Alkilasi &
Oktan
dinyatakan
membentuk beberapa fraksi Diesel (Solar)
dengan
Minyak Tanah Polimerisasi
(Kerosin)
Pelumas (Oli)
Parafin (Lilin)
Residu
9

