Page 41 - คู่มือการเดินทางศึกษาดูงานประเทศญี่ปุ่น 27-11-62 ถึง 3-10-62
P. 41
40
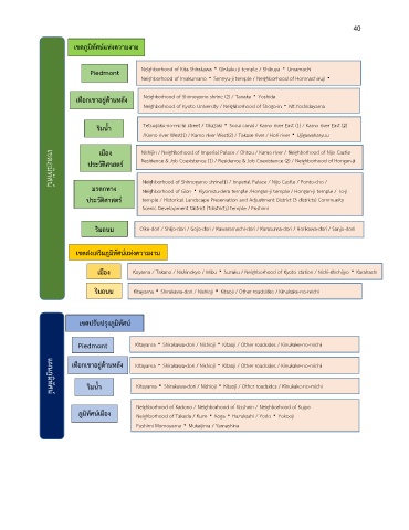
เขตภูมิทัศนแหงความงาม
Neighborhood of Kita Shirakawa・Ginkaku-ji temple / Shibuya・Umamachi
Piedmont
Neighborhood of Imakumano・Sennyu-ji temple / Neighborhood of Honmachisuji・
เทือกเขาอยูดานหลัง Neighborhood of Shimogamo shrine (2) / Tanaka・Yoshida
Neighborhood of Kyoto University / Neighborhood of Shogo-in・Mt.Yoshidayama
ริมน้ำ Tetsugaku-no-michi street / Okazaki・Sosui canal / Kamo river East (1) / Kamo river East (2)
/Kamo river West(1) / Kamo river West(2) / Takase river / Hori river・Ujigawaharyuu
เมือง NIshijin / Neighborhood of Imperial Palace / Ohtou / Kamo river / Neighborhood of Nijo Castle
ประวัติศาสตร Residence & Job Coexistence (1) / Residence & Job Coexistence (2) / Neighborhood of Hongan-ji
Neighborhood of Shimogamo shrine(1) / Imperial Palace / Nijo Castle / Ponto-cho /
มรดกทาง Neighborhood of Gion・Kiyomizu-dera temple /Hongan-ji temple / Hongan-ji temple / To-ji
เขตภูมิทัศน
ประวัติศาสตร temple / Historical Landscape Preservation and Adjustment District (3 districts) Community
Scenic Development District (7districts) temple / Fushimi
ริมถนน Oike-dori / Shijo-dori / Gojo-dori / Kawaramachi-dori / Karasuma-dori / Horikawa-dori / Sanjo-dori
เขตสงเสริมภูมิทัศนแหงความงาม
เมือง Koyama / Takano / Nishinokyo / Mibu・Suzaku / Neighborhood of Kyoto station / Nishi-shichijyo・Karahashi
ริมถนน KItayama・Shirakawa-dori / Nishioji・Kitaoji / Other roadsides / Kinukake-no-michi
เขตปรับปรุงภูมิทัศน
Piedmont KItayama・Shirakawa-dori / Nishioji・Kitaoji / Other roadsides / Kinukake-no-michi
เทือกเขาอยูดานหลัง KItayama・Shirakawa-dori / Nishioji・Kitaoji / Other roadsides / Kinukake-no-michi
ริมน้ำ KItayama・Shirakawa-dori / Nishioji・Kitaoji / Other roadsides / Kinukake-no-michi
แผนภูมิทัศน
Neighborhood of Kadono / Neighborhood of Kisshoin / Neighborhood of Kujyo
ภูมิทัศนเมือง Neighborhood of Takeda / Kuze・Koga・Hazukashi / Yodo・Yokooji
Fushimi Momoyama・Mukaijima / Yamashina

