Page 102 - Business Requirement Document_V 1.0_20200511
P. 102

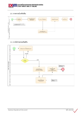
1.3. การตรวจนับทรัพย์สิน























                1.4. การตัดจำหน่ายทรัพย์สิน

























































             Business Requirement Document                                                        หน้า ง-80/124
   97   98   99   100   101   102   103   104   105   106   107