Page 4 - Modul Elektronik Termokimia Kelas XI
P. 4

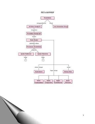
PETA KONSEP




















































                                                                                                            3
   1   2   3   4   5   6   7   8   9