Page 18 - Panduan Pembelajaran dan Asesmen
P. 18
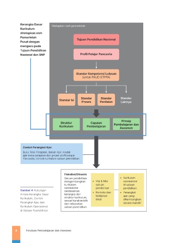
Kerangka Dasar Ditetapkan oleh pemerintah
Kurikulum
ditetapkan oleh
Pemerintah Tujuan Pendidikan Nasional
Pusat dengan
mengacu pada
Tujuan Pendidikan
Nasional dan SNP Profil Pelajar Pancasila
Standar Kompetensi Lulusan
(untuk PAUD STPPA)
Standar Standar Standar
Standar Isi
Proses Penilaian Lainnya
Prinsip
Struktur Capaian
Kurikulum Pembelajaran Pembelajaran dan
Asesmen
Contoh Perangkat Ajar:
Buku Teks Pelajaran, Bahan Ajar, modul
ajar mata pelajaran dan projek profil pelajar
Pancasila, contoh kurikulum satuan pendidikan
Fleksibel/Dinamis
Satuan pendidikan • Kurikulum
mengembangkan • Visi & Misi operasional
kurikulum satuan di satuan
operasional pendidikan pendidikan
Gambar 4 Hubungan berdasarkan • Konteks dan
Antara Kerangka Dasar kerangka dan kebijakan • Perangkat
ajar yang
Kurikulum, Contoh struktur kurikulum, lokal dikembangkan
Perangkat Ajar, dan sesuai karakteristik secara mandiri
dan kebutuhan
Kurikulum Operasional satuan pendidikan
di Satuan Ppendidikan
8 Panduan Pembelajaran dan Asesmen

