Basic HTML Version
Table of Contents
View Full Version
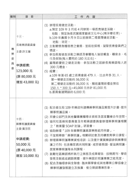
Page 13 - 1081228附件
P. 13
8
9
10
11
12
13
14
15
16
17
18