Page 963 - Foton Workshop Manual - Sauvana
P. 963

FRONT SUSPENSION - FRONT SUSPENSION ASSEMBLY                          31-3
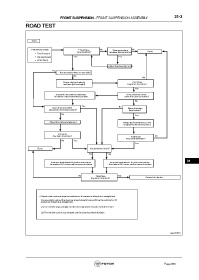
                 ROAD TEST



















































                                                                                                                    31


























                                                                                                          fuwx31001









                                                                                                      Page 963
   958   959   960   961   962   963   964   965   966   967   968