Page 170 - Kelas_10_SMK_Administrasi_Server_1
P. 170
ADMINISTRASI SERVER
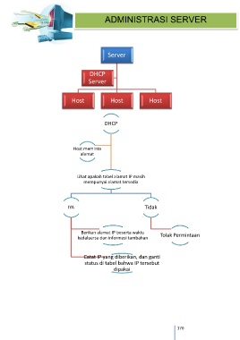
Server
DHCP
Server
Host Host Host
DHCP
Host meminta
alamat
Lihat apakah tabel alamat IP masih
mempunyai alamat tersedia
IYA Tidak
Berikan alamat IP beserta waktu
kadaluarsa dan informasi tambahan Tolak Permintaan
Catat IP yang diberikan, dan ganti
status di tabel bahwa IP tersebut
dipakai
170

