Page 14 - DGTR Annual Report
P. 14

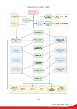
ORGANISATIONAL CHART



                                              DIRECTOR GENERAL























































































                                                                                  DGTR | Annual Report 2018-19 |  6
   9   10   11   12   13   14   15   16   17   18   19