Page 18 - GMI Annual Report 2018-Book
P. 18

GMI Annual Report 2018

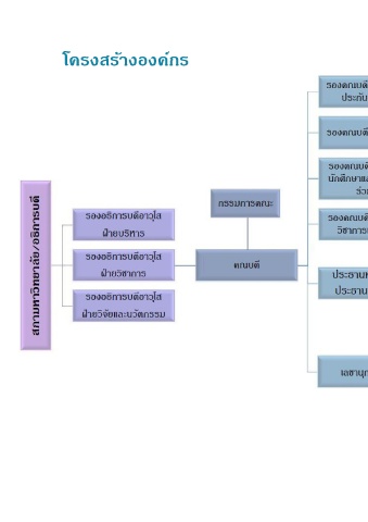
               โครงสร้างองค์กร








































                                                                                                                                                                 10
   13   14   15   16   17   18   19   20   21   22   23