Page 4 - E-BOOK LINGKARAN
P. 4
Misal :
Diketahui titik (1,2) dan (−2,3), maka jarak kedua titik tersebut adalah
1
2
| | = √(1 + 2) + (2 − 3) = √3 + (−1) = √9 + 1 = √10
2
2
2
2
1 2
b. Jarak Titik ke Garis
Jarak antara titik ( , ) dengan garis + + = 0 adalah
1
1
+ +
= | |
√ +
Jika diketahui titik (0,2) dan garis dengan persamaan − 3 + 2 = 0, maka
jarak titik ke garis adalah
1.0 + (−3). 2 + 2 0 − 6 + 2 −4
= | | = | | = | | = |−2| = 2
2
√0 + 2 2 √2 2 2
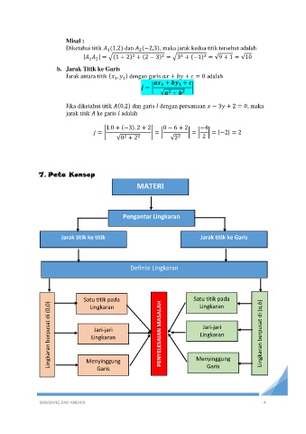
7. Peta Konsep
MATERI
Pengantar Lingkaran
Jarak titik ke titik Jarak titik ke Garis
Definisi Lingkaran
Satu titik pada Satu titik pada
Lingkaran berpusat di (0,0) Lingkaran PENYELESAIAN MASALAH Lingkaran Lingkaran berpusat di (a,b)
Lingkaran
Lingkaran
Jari-jari
Jari-jari
Menyinggung
Garis
Garis
Menyinggung
BAMBANG DWI ANDARI 4

