Page 7 - ศูนย์ดำรงธรรมจังหวัดชายแดนภาคใต้
P. 7
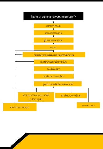
โครงสร้างศูนย์ด ารงธรรมจังหวัดชายแดนภาคใต้
เลขำธิกำร ศอ.บต.
รองเลขำธิกำร ศอ.บต.
ผู้ช่วยเลขำธิกำร ศอ.บต.
ผอ.กสม.
กลุ่มบริหำรงำนยุติธรรมและอ ำนวยควำมเป็นธรรม
กลุ่มสังคมจิตวิทยำเพื่อควำมมั่นคง
กลุ่มงำนเยียวยำ
กลุ่มอ ำนวยกำรและบริหำร
ศูนย์ด ำรงธรรมจังหวัดชำยแดนภำคใต้
ฝ่ำยอ ำนวยควำมเป็นธรรมและให้ ฝ่ำยพัฒนำประสิทธิภำพ
ค ำปรึกษำกฎหมำย
สำยด่วน ๑๘๘๐
ฝ่ำยรับเรื่องรำวร้องทุกข์

