Page 79 - Suradeth
P. 79

68







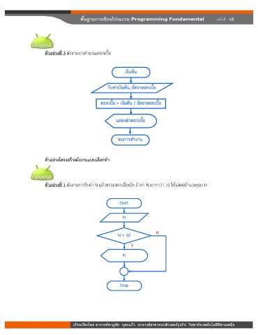
                      ตัวอย่างที่ 3 ผังงำนกำรค ำนวณดอกเบี้ย


























                      ตัวอย่างโครงสร้างผังงานแบบเลือกท า





                      ตัวอย่างที่ 1 ผังงำนกำรรับค่ำ N แล้วตรวจสอบเงื่อนไข ถ้ำค่ำ N มำกกว่ำ 10 ให้แสดงจ ำนวนของ N
   74   75   76   77   78   79   80   81   82   83   84