Page 52 - Suradeth
P. 52

42




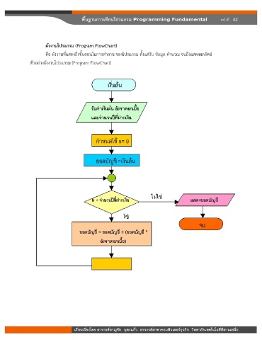
                      ผังงานโปรแกรม (Program FlowChart)

                      คือ ผังงำนที่แสดงถึงขั้นตอนในกำรท ำงำน ของโปรแกรม ตั้งแต่รับ ข้อมูล ค ำนวณ จนถึงแสดงผลลัพธ์
               ตัวอย่ำงผังงำนโปรแกรม (Program FlowChart)
   47   48   49   50   51   52   53   54   55   56   57