Page 64 - Suradeth
P. 64
53
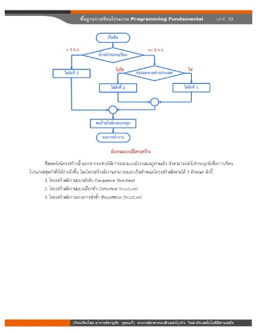
ซึ่งเทคนิคโครงสร้ำงนี้ นอกจำกจะช่วยให้กำรออกแบบผังงำนแลดูง่ำยแล้ว ยังสำมำรถน ำไปประยุกต์เพื่อกำรเขียน
โปรแกรมชุดค ำสั่งได้ง่ำยยิ่งขึ้น โดยโครงสร้ำงผังงำนสำมำรถแยกเป็นลักษณะโครงสร้ำงผังงำนได้ 3 ลักษณะ ดังนี้
1. โครงสร้ำงผังงำนแบบล ำดับ (Sequence Structure)
2. โครงสร้ำงผังงำนแบบเลือกท ำ (Selection Structure)
3. โครงสร้ำงผังงำนแบบกำรท ำซ้ ำ (Repetition Structure)

