Page 91 - Defence Wing Booklet
P. 91

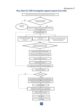
Annexure-3
                     Flow-Chart for CVD Investigation against exports from India


                                Pe  on Filed by DI for ini a on of CVD inves ga on against Indian Exporters


                              Yes            -



                                                         No


































                               No
                                                   Yes
                                       -




                                      Case Brief within 30 days of PF or 5 days a er the
                                       verifica on report & Request for Public Hearing









                                                  61
   86   87   88   89   90   91   92   93   94