Page 180 - Profil Mutu Sekolah 2016
P. 180

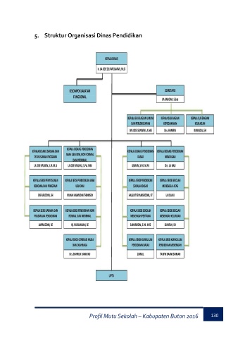
5.  Struktur Organisasi Dinas Pendidikan






























































                                 Profil Mutu Sekolah – Kabupaten Buton 2016     130
   175   176   177   178   179   180   181   182   183   184   185