Page 6 - รายงานPLCกลุ่มสาระวิทย่ศาสตร์ ช่วงชั้นที่2
P. 6

2

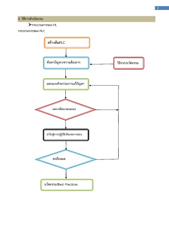
              3. วิธีการด าเนินงาน

                     กระบวนการของ PL

              กระบวนการของ PLC


                                   สร้างทีมPLC




                                  ค้นหาปัญหา/ความต้องการ                            วิธีการ/นวัตกรรม






                                  ออกแบบกิจกรรมการแก้ปัญหา





                                      แลกเปลี่ยน/เสนอแนะ






                                  น าไปสู่การปฏิบัติ/สังเกตการสอน





                                      สะท้อนผล







                                นวัตกรรม/Best Practices
   1   2   3   4   5   6   7   8   9   10   11