Page 513 - ORTAKER UINSA
P. 513
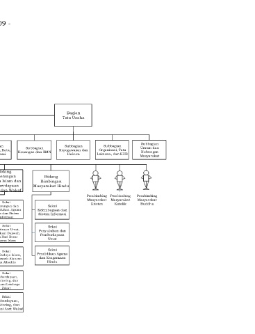
- 509 -
BAGAN STRUKTUR ORGANISASI
KANTOR WILAYAH KEMENTERIAN AGAMA PROVINSI LAMPUNG
Kantor Wilayah
Kementerian
Agama
Bagian
Tata Usaha
Subbagian
Subbagian Subbagian Subbagian Subbagian Umum dan
Perencanaan, Data, Kepegawaian dan Organisasi, Tata Hubungan
dan Informasi Keuangan dan BMN Hukum Laksana, dan KUB
Masyarakat
Bidang
Bidang
Bidang Bidang Bidang Penerangan Bidang
Pendidikan Pendidikan Agama Penyelenggaraan Urusan Agama Agama Islam dan Bimbingan
Madrasah dan Keagamaan Haji dan Umrah Islam Pemberdayaan Masyarakat Hindu
Islam
Zakat dan Wakaf
Pembimbing Pembimbing Pembimbing
Masyarakat Masyarakat Masyarakat
Seksi
Seksi Seksi Seksi Seksi Penerangan dan Seksi Kristen Katolik Buddha
Kurikulum dan PAI pada PAUD dan Pendaftaran dan Kemasjidan, Hisab Penyuluhan Agama Kelembagaan dan
Rukyah, dan Bina
Dokumen Haji
Evaluasi Pendidikan Dasar Islam dan Sistem Sistem Informasi
Reguler Syariah Informasi
Seksi Seksi
Seksi PAI pada Seksi Seksi Kemitraan Umat, Seksi
Sarana dan Bina Haji Reguler dan Bina Paham Publikasi Dakwah, Penyuluhan dan
Prasarana Pendidikan Advokasi Haji Keagamaan dan Pemberdayaan
Menengah Penanganan Konflik dan Hari Besar Umat
Agama Islam
Seksi
Seksi Seksi Seksi Seksi
Seksi
Kelembagaan dan Pendidikan Bina Penyelenggara Kepenghuluan dan Seni Budaya Islam, Pendidikan Agama
Sistem Informasi Madrasah Diniyah Umrah dan Haji Fasilitasi Keluarga Musabaqoh Alquran dan Keagamaan
Madrasah Takmiliyah dan Khusus Sakinah dan Alhadits Hindu
Alquran
Seksi Seksi Seksi
Seksi Pendidikan Diniyah, Transportasi, Seksi Pemberdayaan,
Kesiswaan Kesetaraan, dan Perlengkapan, dan Bina Lembaga dan Monitoring, dan
Sarana Prasarana
Sistem Informasi Akomodasi Haji KUA Evaluasi Lembaga
Reguler Zakat
Seksi Seksi
Guru dan Tenaga Seksi Administrasi Dana Seksi Seksi
Kependidikan Pondok Pesantren Haji dan Sistem Kepustakaan Islam Pemberdayaan,
Madrasah dan Ma had Aly Informasi dan Sistem Informasi Moni toring, dan
Evaluasi Aset Wakaf

