Page 517 - ORTAKER UINSA
P. 517
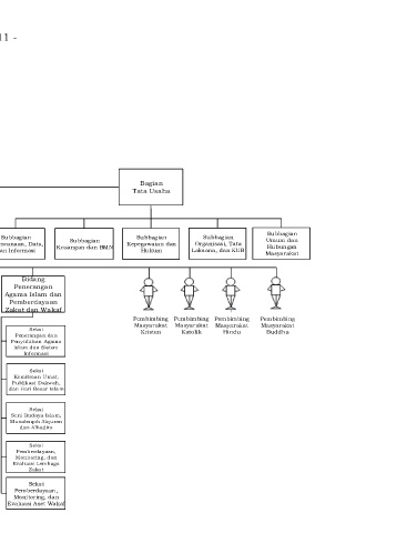
- 511 -
BAGAN STRUKTUR ORGANISASI
KANTOR WILAYAH KEMENTERIAN AGAMA PROVINSI
1. SUMATERA BARAT
2. RIAU
3. JAMBI Kantor Wilayah
4. SUMATERA SELATAN Kementerian
5. DKI JAKARTA Agama
6. BANTEN
7. DI YOGYAKARTA Bagian
8. KALIMANTAN SELATAN, Tata Usaha
9. BENGKULU
10.SULAWESI TENGGARA
Subbagian
Subbagian Subbagian Subbagian Subbagian Umum dan
Perencanaan, Data, Keuangan dan BMN Kepegawaian dan Organisasi, Tata Hubungan
dan Informasi Hukum Laksana, dan KUB Masyarakat
Bidang
Bidang
Bidang Bidang Bidang Penerangan
Pendidikan Pendidikan Agama Penyelenggaraan Urusan Agama Agama Islam dan
dan Keagamaan
Madrasah Haji dan Umrah Islam Pemberdayaan
Islam
Zakat dan Wakaf
Pembimbing Pembimbing Pembimbing Pembimbing
Masyarakat Masyarakat Masyarakat Masyarakat
Seksi Seksi Seksi Kristen Katolik Hindu Buddha
Seksi Seksi Penerangan dan
Kurikulum dan PAI pada PAUD dan Pendaftaran dan Kemasjidan, Hisab Penyuluhan Agama
Dokumen Haji
Rukyah, dan Bina
Evaluasi Pendidikan Dasar Islam dan Sistem
Reguler Syariah
Informasi
Seksi
Seksi Seksi Seksi Seksi
PAI pada
Sarana dan Pendidikan Bina Haji Reguler Bina Paham Kemitraan Umat,
Publikasi Dakwah,
Keagamaan dan
Prasarana Menengah dan Advokasi Haji Kepustakaan Islam dan Hari Besar Islam
Seksi Seksi
Seksi Pendidikan Seksi Seksi
Kelembagaan dan Madrasah Diniyah Bina Penyelenggara Kepenghuluan dan Seni Budaya Islam,
Umrah dan Haji
Sistem Informasi Takmiliyah dan Khusus Fasilitasi Keluarga Musabaqoh Alquran
Alquran Sakinah dan Alhadits
Seksi Seksi Seksi Seksi
Seksi Pendidikan Diniyah, Transportasi, Bina Lembaga dan Pemberdayaan,
Kesiswaan Kesetaraan, dan Perlengkapan, dan Sarana Prasarana Monitoring, dan
Sistem Informasi Akomodasi Haji KUA dan Sistem Evaluasi Lembaga
Reguler Informasi Zakat
Seksi Seksi
Seksi
Guru dan Tenaga Seksi Administrasi Dana Pemberdayaan,
Kependidikan Pondok Pesantren Haji dan Sistem Monitoring, dan
dan Ma had Aly
Madrasah
Informasi
Evaluasi Aset Wakaf

