Page 521 - ORTAKER UINSA
P. 521
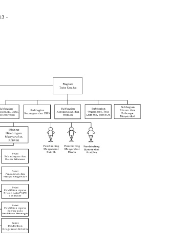
- 513 -
BAGAN STRUKTUR ORGANISASI
KANTOR WILAYAH KEMENTERIAN AGAMA PROVINSI
1. KALIMANTAN TIMUR
2. SULAWESI TENGAH
3. MALUKU Kantor Wilayah
Kementerian
Agama
Bagian
Tata Usaha
Subbagian
Subbagian Subbagian Subbagian Subbagian Umum dan
Perencanaan, Data, Keuangan dan BMN Kepegawaian dan Organisasi, Tata Hubungan
dan Informasi Hukum Laksana, dan KUB Masyarakat
Bidang Bidang
Bidang Bidang Bidang
Pendidikan Pendidikan Agama Penyelenggaraan Bimbingan Bimbingan
Madrasah dan Keagamaan Haji dan Umrah masyarakat Islam Masyarakat
Islam Kristen
Pembimbing Pembimbing Pembimbing
Masyarakat Masyarakat Masyarakat
Seksi Seksi Katolik Hindu
Seksi Seksi Seksi Buddha
Kurikulum dan PAI pada PAUD dan Pendaftaran dan Urusan Agama Kelembagaan dan
Dokumen Haji
Islam dan Bina
Evaluasi Pendidikan Dasar Sistem Informasi
Reguler Syariah
Seksi
Seksi Seksi Seksi
Seksi
PAI pada
Sarana dan Pendidikan Bina Haji Reguler dan Fasilitasi Bina Penyuluhan dan
Prasarana Advokasi Haji Kantor Urusan Budaya Keagamaan
Menengah Agama
Seksi
Seksi Pendidikan Seksi Seksi Seksi
Kelembagaan dan Madrasah Diniyah Bina Penyelenggara Kepenghuluan dan Pendidikan Agama
Umrah dan Haji
Sistem Informasi Takmiliyah dan Khusus Fasilitasi Bina Kristen pada PAUD
Alquran Keluarga Sakinah dan Dasar
Seksi Seksi
Seksi Pendidikan Diniyah, Transportasi, Seksi Seksi
Kesiswaan Kesetaraan, dan Perlengkapan, dan Penerangan Agama Pendidikan Agama
Islam dan Sistem
Kristen pada
Sistem Informasi Akomodasi Haji Informasi
Reguler Pendidikan Menengah
Seksi Seksi Seksi
Guru dan Tenaga Seksi Administrasi Dana Pemberdayaan Zakat Seksi
Kependidikan Pondok Pesantren Haji dan Sistem dan Wakaf Pendidikan
Madrasah dan Ma had Aly Informasi Keagamaan Kristen

